
一、招生录取模式
本简章所规定的各专业校考指定省份均采用校考模式招录,即考生必须参加我校艺术类专业考试,以我校艺术类专业考试成绩和高考文化成绩作为录取依据。如考生所报专业属于所在省(区、市)省级统考范围,原则上考生需取得该专业省级统考合格资格。考生所在省对专业统考成绩使用有明确规定,则按省里规定执行。
请广大考生认真查阅本简章第二部分各专业“校考指定省份”的相关内容,确认自己属于校考指定省份的考生方可报名。不属于天津师范大学本校简章规定校考范围的考生参加了报名考试的,成绩无效,责任自负。
二、校考招生专业、招生计划及考试时间安排

三、 考生妆面 及 服饰 要求
考生可着淡妆,长发考生梳马尾辫,短发考生发型需展现整个脸部轮廓,不可佩戴美瞳。泳装环节女生应选择比基尼款式泳装,并且泳装上不允许出现培训机构标示。考生不可佩戴各类饰品,高跟鞋鞋跟不可超过 10 CM。
四、考试内容

初试:总分为 100 分,考试内容为:
1.形体测试(测定身高、体重、三围尺寸,30 分)
2.泳装表演展示(限时 3 分钟,自备泳装一套,40 分)
3.着装表演展示(限时 3 分钟,自备服装一套,30 分)
复试:总分为 100 分,考试内容为:
1.泳装表演(自备泳装一套,50 分)
2.自选服装表演(自备服装一套,30 分)
3.自选舞蹈或健美操表演(限时 2 分钟,服装、MP3 格式伴奏光盘自备,20 分)
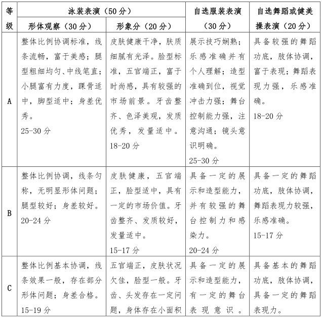
五、评分标准


(一)初试(0 100 分)
(二)复试(0 100 分)



初、复试面试考试时间拟安排超过一天的专业,学校将视最终报考人数及所需考试时长确定考试日期,若考试工作能够在一天或两天内结束,为缩短考期便于考生应考,初试时,考试将优先安排在已公布考试时间的最后一天或后两天;复试时,考试将优先安排在已公布考试时间的前一天。
以上各专业校考计划可视生源情况进行调整,最终招生计划以各省(区、市)教育招生主管部门公布为准。
考生须登陆我校招生信息网进行网上报名交费,初试报名交费时间为2019年1月14日下午至20日上午。1月15日至19日,系统于每日早8点至晚20点开放,1月20日系统于早8点至中午12点开放;取得复试资格的考生需按上表各专业复试报名时间通过我校网上交费系统完成复试交费确认,考试地点均为天津师范大学(天津市西青区宾水西道393号)。
注意事项:
①钢琴伴奏要求:为方便考生,考生可本着自愿原则自行聘请校内外人员进行钢琴伴奏,建议考生使用五线谱。为维护考试秩序,校外钢伴需携带身份证登记入场。自愿聘请校内钢伴的相关事宜请于开考前两天登陆我校招生信息网查看。若考生考试时,钢伴未能按时到场,则考生须清唱完成考试。
②演唱、演奏曲目均须背谱(定音鼓、小军鼓可带谱)。
③资格测试包含乐理(笔试)、听写(笔试)、视唱(面试)三科,每科分值为100分。音乐学(声乐教育方向)、音乐表演(声乐方向)、音乐学(键盘教育方向)、音乐表演(键盘方向)、音乐表演(器乐方向)、音乐与舞蹈学类(中外合作办学)(声乐方向)和音乐与舞蹈学类(中外合作办学)(键盘方向)分别划定资格测试合格线。资格测试成绩未达到合格线者,视为复试专业考试不合格。多专业初试合格考生只须参加一次资格测试,参加多次的,以最低成绩为考试成绩。
④舞蹈学(国际标准舞方向)舞伴要求:我校在初复试均不提供舞伴,考生可自行聘请。为维护考试秩序,舞伴需携带身份证登记入场,若舞伴未能按时到场,则考生须单独按时完成考试。
⑤参加表演(服装表演与形象设计方向)专业初试和复试的考生可着淡妆,长发考生梳马尾辫,短发考生发型需展现整个脸部轮廓,不可佩戴美瞳。泳装环节女生应选择比基尼款式泳装,并且泳装上不允许出现培训机构标示。考生不可佩戴各类饰品,高跟鞋鞋跟不可超过10 CM。
⑥参加舞蹈学(民族舞等方向)专业初试和复试的考生,须自备MP3格式的伴奏光盘或U盘。
⑦所有笔试科目,考生考试中途不得退场。
⑧考试时评委有权指令考生表演作品的全部或片段。
六、录取规则
1.我校依据考生所在省(区、市)教育招生主管部门公布的招生计划、投档规则和我校公布的录取规则有关规定进行录取。专业志愿录取以分数优先,遵循志愿为原则。
2.音乐学(声乐教育方向)、音乐表演(声乐方向)、音乐学(键盘教育方向)、音乐表演(键盘方向)、音乐表演(器乐方向)、音乐与舞蹈学类(中外合作办学)(声乐方向)、音乐与舞蹈学类(中外合作办学)(键盘方向)、舞蹈学(民族舞等方向)、舞蹈学(国际标准舞方向)、表演(服装表演与形象设计方向)和表演专业的录取规则:考生高考文化成绩达到所在省(区、市)划定的艺术类本科专业录取控制分数线,根据考生所在省(区、市)编制的招生计划,按我校艺术类专业考试成绩择优录取。
3.播音与主持艺术专业的录取规则:在取得我校校考专业合格证后,根据考生所在省(区、市)编制的招生计划,按高考文化成绩择优录取。考生高考文化成绩还须达到所在省(区、市)划定的艺术类本科专业录取控制分数线。
4.录取过程中出现同分情况的录取规则:按专业成绩择优录取的专业,专业成绩相同时优先录取文化成绩较高的考生,如果文化成绩再相同,则按照语文、数学、外语的顺序,优先录取单科成绩较高的考生;专业过线按文化成绩择优录取的专业,文化成绩相同时优先录取专业成绩较高的考生,如果专业成绩再相同,则按照语文、数学、外语的顺序,优先录取单科成绩较高的考生。
七、报名办法
1.报考条件
按照教育部及生源所在省(区、市)相关规定,具有2019年普通高考艺术类报考资格且属我校校考指定省份的考生方可报考。
2.报名、考试时间及地点
(1)报名时间:①初试报名交费时间:2019年1月14日下午至20日上午。1月15日至19日,系统于每日早8点至晚20点开放,1月20日系统于早8点至中午12点开放 。
②取得复试资格的考生需在本简章第二部分各专业复试报名截至时间之前通过我校网上交费系统完成复试交费确认。
③音乐表演(器乐方向)专业仅组织一次测试,报名交费时间为:2019年1月14日下午至20日上午。1月15日至19日,系统于每日早8点至晚20点开放,1月20日系统于早8点至中午12点开放 。
(2)考试时间及地点详见本简章第二部分各专业相关内容,考场安排详见准考证,考试时务必持本人准考证和身份证原件入场。
(3)初、复试面试考试时间拟安排超过一天的专业,学校将视最终报考人数及所需考试时长确定考试日期,若考试工作能够在一天或两天内结束,为缩短考期便于考生应考,初试时,考试将优先安排在已公布考试时间的最后一天或后两天;复试时,考试将优先安排在已公布考试时间的前一天。
(4)请广大考生密切关注我校公布的各类考试工作有关信息,如遇特殊情况,学校将对报名考试时间、地点等进行调整,具体考试安排以调整后为准。
3.报名方式
(1)报名:考生须在规定时间内登陆我校招生信息网(zsb.tjnu.edu.cn)进入报名系统,按提示完成报名交费手续,我校不接待现场报名。
(2)音乐学(声乐教育方向)、音乐表演(声乐方向)两个专业统一考试大纲,混编考试,分别划定合格生源,考生仅能选择其中一个专业报考,不可兼报。
(3)音乐学(键盘教育方向)、音乐表演(键盘方向)两个专业统一考试大纲,混编考试,分别划定合格生源,考生仅能选择其中一个专业报考,不可兼报。
(4)报考音乐学(声乐教育方向)、音乐表演(声乐方向)、音乐学(键盘教育方向)、音乐表演(键盘方向)的考生如兼报音乐与舞蹈学类(中外合作办学)专业,考生须在音乐类专业初试网上报名时填报。
(5)考试安排确认:请考生务必于考试前登陆我校招生信息网,了解考试具体安排。
(6)报考时请考生认真负责填报,报名后我校不予改报和退费。
4.报名考试费
(1)音乐表演(器乐方向)专业200元/人;其他专业初试150元/人,复试200元/人。
(2)报考音乐学(声乐教育方向)、音乐表演(声乐方向)、音乐学(键盘教育方向)、音乐表演(键盘方向)专业考生如兼报音乐与舞蹈学类(中外合作办学)专业,则初试需另交30元/人报名费。仅取得音乐与舞蹈学类(中外合作办学)(声乐方向)或音乐与舞蹈学类(中外合作办学)(键盘方向)专业复试资格的考生,复试报名考试费为200元/人。
5.考生在报考前应详细了解其所在省(区、市)本年度艺术类专业招生相关规定,避免出现因违反规定造成成绩无效的情况。
八、成绩查询
考生可于4月8日-15日登陆我校招生信息网查询最终成绩、打印专业考试合格证(我校不另行邮寄),考生对成绩如有疑问,请于4月15日17点前与我办取得联系(周六日除外),逾期将不再受理相关事宜。
九、其他事宜
1.各招生专业均为本科层次,学制四年,文理兼招。
2.计划编制:按照教育部相关文件要求,我校将在艺术类专业考试后根据合格生源分布情况安排各专业分省(区、市)招生计划。对招生专业合格生源不足的省(区、市),我校将编制“0”计划,“0”计划专业的合格生源可以填报该专业高考志愿,按照录取规则和相关政策录取;对当年招生专业无合格生源的省(区、市)不编制计划。
3.建议考生自行购买考试期间的个人“人身意外伤害保险”,考试过程注意安全,出现受伤等安全问题,责任自负。
4.近年我校均严格按照教育部文件规定,加强对特殊类型招生录取新生的材料复核和专业复测,对于复测不合格、入学前后两次测试成绩差异显著的考生,组织专门调查。经查实属替考、违规录取、冒名顶替入学等违规情况的,一律取消该生录取资格、不予学籍电子注册,并通报考生所在地省级招生考试机构倒查追责。
5.本简章中所列专业学费标准为现行收费标准,如价格主管部门对收费标准进行调整,则执行调整后的新标准。
6.考生如在报名过程中遇到问题,请发邮件至shidazhaoban@126.com,详细说明问题并留有效联系方式。
十、学校地址及联系方式
天津师范大学地址:天津市西青区宾水西道393号 邮政编码:300387
天津师范大学招生办公室地址:天津师范大学天勤路蓝月湾二期(第二学生食堂北侧)
天津师范大学网址:www.tjnu.edu.cn
天津师范大学招生信息网:zsb.tjnu.edu.cn
招生咨询电子邮箱:shidazhaoban@126.com
招生咨询电话:022-23541338,23767181



















