上海视觉艺术学院是经国家教育部批准成立的一所混合所有制新型综合艺术类普通本科高等学校。

学校创办于2005年9月,是参照国内30所独立设置艺术院校艺术类本科专业招生的院校之一,具有独立颁发本科毕业文凭和授予学士学位资质。2015年国际评估机构Quacquarelli Symonds(QS)发布的全球大学学科排名中,上海视觉艺术学院在列“艺术与设计”学科第51-100名段。
一、招生计划
2019年,我校共有视觉传达设计、产品设计、环境设计、艺术与科技、数字媒体艺术、动画、摄影、广播电视编导、播音与主持艺术、工艺美术、服装与服饰设计、雕塑、绘画、公共艺术、表演、文物保护与修复和文化产业管理等共17个专业,总计招生1100名(以教育主管部门批文为准)。
我校按照教育部和上海市教委有关政策要求,根据国家和地方经济及文化发展需要,结合学校办学条件及发展规划,为提升内涵、提高质量、促进就业,综合确定分省分专业招生计划。2019年各招生专业中,视觉传达设计、产品设计、环境设计、艺术与科技、数字媒体艺术、动画、工艺美术、服装与服饰设计、雕塑、绘画、公共艺术和文物保护与修复专业,需参加所在省市美术学和设计学类统考,招生面向上海、江苏、浙江、安徽、山东、河南、辽宁、黑龙江、河北、湖南、四川、广东、贵州、吉林、福建、重庆、江西、山西、新疆等省市。摄影、广播电视编导、播音与主持艺术、表演专业(服装表演)须参加我校校考,面向全国各省市招生,如所在省市有相关统考要求的,须在统考合格的基础上,参加校考。
文化产业管理专业按照分省计划在普通类二本批次招生,不设校考。
2019年我校各专业招生计划如下:

二、考试及报名办法
根据教育部有关文件精神,我校参照国内30所独立设置本科艺术院校的艺术类本科专业招生办法进行招生。据此,我校2019年各专业招生考试办法如下:
1、专业考试及成绩认定
凡报考我校各招生专业的考生,须参加当地省级招生部门组织的高等学校招生文化课统一考试。我校不组织校考的相关艺术类专业,录取时专业成绩以省级专业统考成绩为依据。我校组织校考的相关专业,考生须符合所属生源省份的校考报名要求。各专业招生省市及专业考试类型见下表:

2、报考方式
参加艺术类专业省级统考的考生,报名及考试办法根据各省市的相关招考规定进行。参加我校校考的考生,须在各省市相关招考规定的基础上,依照我校规定进行报名和考试:请于2019年1月中旬登录我校官网首页【招生热线】或扫描页末二维码,关注“上海视觉艺术学院招生办”公众号后进行网上报名,并根据提示按时前往沈阳、成都、上海所设考点参加考试(请注意各考点设考专业及报名方式,沈阳考点仅限辽宁省考生)。摄影专业仅在我校本部设立考点。

3、校考科目
2019年我校各校考专业考试科目信息如下(具体考试规程将在我校官网公布):

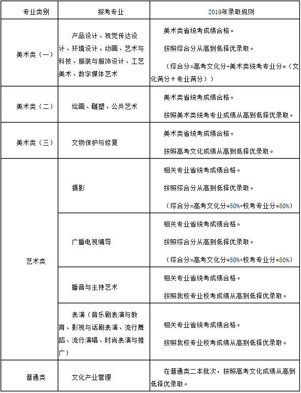
三、招生录取规则
我校招生录取工作按照教育部和上级教育部门的有关规定执行,以“公平、公正、公开”为原则,坚持阳光招生。根据专业志愿优先的原则,分专业录取具体规则如下表,无专业级差。成绩相同依次按照相关类别统考成绩、高考文化成绩、语文成绩、外语成绩从高分到低分择优录取。

相关说明:
1、上述录取规则均以投档考生艺术类专业考试成绩达线(专业所在批次线),且高考文化成绩达到本省市艺术类本科录取控制线(普通类专业除外)为前提。各省市考试院或本校另有明确规定的,按有关规定执行。
2、我校组织专业校考的,各专业不作分省计划,按照录取规则全国统一排序录取。各省市文化成绩(原始分数)按满分750分统一换算,再按照录取规则计入综合分。各专业文理兼收,艺术类不分文理的专业录取时文化成绩的计算不考虑文理科之间的分值差别。
3、美术类各专业录取时,按上述专业大类(专业类别)分别统一划线,在专业大类内部根据考生填报志愿进行专业调剂录取,大类之间原则上不进行调剂录取。只有在某一专业大类第一志愿生源不足的情况下,才会在报考其他美术专业大类第一志愿的线下考生中进行择优调剂。非美术类专业原则上不进行调剂录取。
四、体检标准
以教育部、卫生部和中国残疾人联合会印发的《普通高等学校招生体检工作指导意见》及有关补充规定为依据,考生须据实上报健康状况。广播电视编导专业要求无色盲,摄影、美术类各专业要求无色盲、无色弱。若隐瞒病情病史,学校将按照本校学籍管理规定中有关退学与休学的规定执行。
五、学费和住宿费标准
我校依据(沪教委民[2015]4号)文件,2019年收费标准为:
艺术类(含美术类)专业学费:每生每年38000元;
文化产业管理专业学费:每生每年25000元。
住宿费:每生每年1400元(4人一间)。
六、奖学金、助学金、助学贷款及保障制度
我校认真执行国家和本市相关学生资助规定,被本校录取的家庭经济困难学生可通过“绿色通道”申请入学,入学后可按规定申请国家奖学金、国家励志奖学金、上海市奖学金、国家助学金、国家助学贷款、勤工助学岗位、特殊困难补助和学费减免等。同时,学校还设立优秀学生奖学金、专项奖学金、经济困难学生助学金等多种奖、助学金制度。我校承诺:确保被本校录取的学生不因家庭经济困难而辍学。
七、招生咨询
考生可登陆我校官网查阅相关信息,也可通过我校官网内招生热线或扫描页末二维码、关注“上海视觉艺术学院招生办”公众号后进行网上咨询。
官网网址:www.siva.edu.cn
招生热线(工作日9:00-16:00):021-67823033、67823034
上海视觉艺术学院官网(扫描二维码后关注,可进行校考报名、校考成绩查询、招生咨询)
八、投诉监督
我校艺术类招生考试全程接受本校纪委监察处监督,举报电话021-67822053
九、学校地址
上海市松江区文翔路2200号(松江大学园区内)
邮政编码:201620
上海视觉艺术学院
2019年1月8日
本简章的解释权归上海视觉艺术学院



















