大连艺术学院(代码13599)始建于2000年,是经教育部批准设立的全日制普通本科高校。大连艺术学院坐落于浪漫之都大连,面朝黄海,背靠大黑山。学院设有音乐学院、传媒学院、影视学院、美术学院、艺术设计学院、服装学院、文化艺术管理学院、创新创业学院8个二级学院和基础教学部、思政部,设有28个本科专业和17个专科专业,在校生12500余人。

近三年,学院荣获省级教学成果奖15项,建有省级精品课程6门,出版主编教材90部,省级综合改革试点专业1个,省级教学团队3个,承担省级教育教学改革研究项目69项,获省级教育技术成果奖34项,获国家级艺术展演单项奖6项,并被多次授予最佳组织奖;获国家级科研立项10项,省级科研立项73项,发表教研论文1315篇,获得国家级奖励4篇,省级奖励30余篇;各类艺术作品获奖651项。2016年获批辽宁省转型发展试点院校。
一、招生对象与报名条件
1.热爱祖国,拥护党的四项基本原则,品德优良,遵纪守法,身体健康的普通高中毕业生(含艺术中专毕业)或具有同等学历者。艺术类考生须具有一定专业素质和专业基础。
2.本科表演专业、舞蹈表演专业和播音与主持艺术专业要求年龄在25周岁以下(1993年3月1日以后出生)。
3.本科模特类专业要求考生身高:女172cm以上(平面模特165cm以上),男185cm以上(平面模特182cm以上)。
4.美术类专业要求考生无色盲、色弱。
5.学院只设英语教学,其他语种考生慎报。
| 专业 | 考试内容 | 专业满分 |
| 表演(服装表演) | 1.形体条件测试(身高、三围)150分; 2.台步(自备服装,包括泳装和便装)100分; 3.才艺展示(舞蹈方向)50分。 | 300分 |
二、招生范围

面向全国有计划的省份招生。
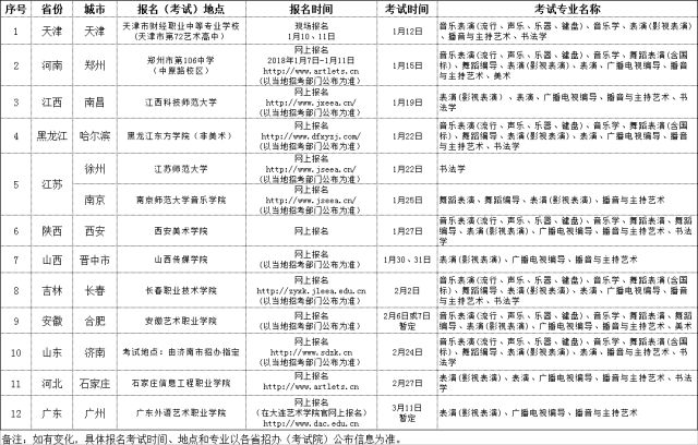
三、艺术类考生专业报名与考试要求
1.考生须持所在省(自治区)招生办公室核发的《艺术专业准考证》;
2.身份证原件(无身份证者提供户口簿原件和复印件);
3.近期同底一寸免冠照片2张(背面写姓名、报考专业)。
对我院未设立考点的省份,承认该省统(联)考专业加试成绩。
备注:2018年学院除个别特殊省份外,不再发放专业加试合格证,考生请凭考生号和身份证号登录学院网站直接查询和打印考试成绩。
四、毕业证书与学位证书说明
本科学生学习期满,成绩合格颁发大连艺术学院普通高等学校本科大学毕业证书。达到大连艺术学院学位授予标准的颁发大连艺术学院学士学位证书。
五、收、退费等说明
1.学费、住宿费收取标准:
本科艺术类学生18000元/年,本科普通类学生15000元/年。住宿费1200元/年。
2.学费的退费办法:
学院按辽价发[2011]53号文件规定执行。学生于开课一周内(含一周)提出退学的,退还学生已交纳的学费、住宿费; 超过一周的,学校应自学生提出退学的下月起,按月计退学生剩余学费、住宿费。学生提出退学,以呈交书面申请之日起计算退费额。
3.学生可以申请国家奖学金(8000元每年)、省政府奖学金(8000元每年)、国家励志奖学金(5000元每年)、国家助学金(一等4000元每年、二等2500元每年)、学院综合奖学金、学院励志奖学金,还可以办理生源地信用助学贷款,学校通过爱心助学、勤工俭学等形式帮助其完成学业。国家奖助学金每年10月份评定并全校公示不少于5日。
六、本科新生奖学金颁发原则
1.本科音乐表演专业、表演专业、舞蹈表演专业、绘画专业、中国画专业、雕塑、书法学专业取得以下规定名次的新生可向学院申请新生奖学金。
2.凡上述专业的考生,属于省统(联)考的,其统(联)考成绩排名达到该省专业统(联)考前5名的报考我院,被我院录取并取得学籍给予五万元的新生奖学金;其统(联)考成绩排名达到该省专业统(联)考前6-10名的报考我院,被我院录取并取得学籍给予三万元的新生奖学金;其统(联)考成绩排名达到该省专业统(联)考前11-20名的报考我院,被我院录取并取得学籍给予二万元的新生奖学金;其统(联)考成绩排名达到该省专业统(联)考前21-30名的报考我院,被我院录取并取得学籍给予一万元的新生奖学金。
3.凡上述专业的考生,参加我院组织专业加试的,其加试成绩排到参加我院专业加试所有考生前3名的报考我院,被我院录取并取得学籍给予三万元的新生奖学金。
4.以上专业新生奖学金的申请办理按学院有关规定执行。每年9月份评定并全校公示不少于5日。
七、本科艺术类录取办法说明
对我院设立专业加试考点的省份专业加试合格的考生和我院未设立专业加试考点的省份取得省级统(联)考专业合格证的考生,在高考文化课成绩达到生源所在地艺术类文化课考试规定分数线的情况下,按照各省投档原则进行投档。对进档考生的录取办法如下:
1.音乐表演专业(乐器演奏招考方向)、音乐表演专业(声乐演唱招考方向)、音乐表演专业(流行音乐招考方向)、音乐表演专业(键盘乐器演奏招考方向)、表演专业、舞蹈表演专业、绘画专业、中国画专业、雕塑专业、书法学专业文化课成绩达到我院划定的录取分数线后,按专业课成绩录取。若专业课成绩并列,则按文化课成绩择优录取。若文化课成绩并列,则艺术文按语文成绩择优录取,艺术理按数学成绩择优录取。
2.除绘画、中国画、雕塑、书法学专业以外的美术类专业按照综合分1(综合分1=文化分*40%+专业分*60%)从高分到低分录取。达到计划名额时,若总成绩并列,则按专业课成绩择优录取。若专业课成绩并列,则艺术文按语文成绩择优录取,艺术理按数学成绩择优录取。
3.音乐学专业、舞蹈编导专业、广播电视编导专业、播音与主持艺术专业按照综合分2(综合分2=文化分+专业分)从高分到低分录取。达到计划名额时,若总成绩并列,则按专业课成绩择优录取。若专业课成绩并列,则艺术文按语文成绩择优录取,艺术理按数学成绩择优录取。
4.对进档考生按照专业志愿优先原则录取。当第一专业志愿上线考生数多于计划招生数时,其他专业志愿不予考虑;当一专业志愿上线考生数不足计划招生数时,考生其他专业志愿为平行志愿,从高分到低分择优录取。
5.辽宁省本科二批美术类在第一阶段(实行平行志愿)投档录取。
八、其他规定
1.身体健康状况要求:按照教育部、卫生部、中国残疾人联合会印发的《普通高等学校招生体检工作指导意见》执行。
2.按省招考委关于加分、降分投档以及同等条件下优先录取等照顾录取规定执行。
3.新生入学三个月内进行全面复查,对专业不符合条件或考试有徇私舞弊等行为者,按有关规定处理。
4.根据大公发[2002]73号文件精神,辽宁省新生不再办理户口迁移。其他地区新生是否迁移户口,以学生户口所在地公安机关的规定为准。
九、联系方式
电话:0411-39256115 39256116
传真:0411-39256123
地址:中国辽宁省大连开发区同汇路19号
邮编:116600
网址:http://www.dac.edu.cn
关注新丝路,让梦想更进一步!




















